|
|
|
|
|
|
Building a Digital Speedo
This page describes the digital speedometer I built in 1995 for my Datsun 1200.
Background Info
The analog speedo in my 1971 Datsun 1200 was notoriously
unreliable, and the hotter the ambient temperature, the higher it would read!
After scouring the web for digital speedo schematics, I found one, and set about
constructing it. After sorting out some teething issues with the electronics,
and redesigning parts of the circuit, I built a prototype, and installed it in my Datsun.
It functioned perfectly in my Datsun for about 5 years, and was removed when I sold the Datsun.
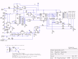
Schematic
The circuit is loosely based on one I found on the web a number of years ago,
although I have made a number of significant changes to it.
The schematic for the speedo is shown below.

digital speedo schematic
(click for larger version)
The schematic was originally drawn Circad for DOS.
I've since used the evaluation version of
Circad'98 for Windows
to generate a PDF version of it.
The schematic is available for download in the following formats:
Circuit Description
IC1 (7808 voltage regulator) and associated capacitors and diodes provides a regulated +8v power rail
required by the rest of the circuit.
Q1 and a resistor network, along with IC4b (one of the hex schmitt trigger invertors), function
as the input circuitry, driven by the sensor coil. This circuitry and toggles the CLK input on IC5
(4553 CMOS 3-digit BCD counter).
IC2, a 555 timer configured as an astable multivibrator,
and IC3 (4017 CMOS decade counter) provide the timebase circuitry to
control IC5, the 4553 CMOS 3-digit BCD counter.
VR1 and VR2 allow the frequency of the timebase circuit to be adjusted, thus allowing
the entire circuit to be calibrated.
The outputs of IC3 provide the reset, latch and gating signals for IC5, the 4553 CMOS 3-digit BCD counter.
The first 8 outputs of IC3 (Q0 - Q7) gate the 4553 counter (IC5) for the first eight clock cycles.
The input circuitry clocks the 4553 counter (IC5), and IC3's ninth clock pulse (output Q8)
stops IC5 from counting by triggering the latch enable input of IC5, and also transfers the
counter value to the outputs of IC5.
The tenth clock pulse (output Q9) resets IC5, thus starting a new count sequence.
The 4553 CMOS 3-digit BCD counter (IC5) drives all three 7-segment displays using a single
4511 seven-segment decoder/driver (IC6), by multiplexing them (ie, toggling each display
individually via its cathode at a fast rate, so the multiplexing is not visible to the
human eye).
IC5 has three internal BCD counters, and it cycles through each of these counters,
using outputs DS1-3 to turn on each display, while at the same time, the appropriate
digit is displayed on the corresponding 7-segment display.
D15-19 and IC4f dim the leading digit if it is zero by pulling the cathode high.
IC4d (one of the hex schmitt trigger invertors) and a few resistors and diodes
provide dimming of the output displays when the car headlights are turned on.
This is achieved by using an oscillator to drive the blanking input of IC5 with a lower duty cycle
when the headlights are on.
This ensures the speedo display is visible during the day, and isn't too bright at night.
Component List
Resistors
(all 1/4W 5% unless otherwise specified)
R1 10ohm 1W
R2 5.6kohm
R3 1kohm
R4 56kohm
R5 10kohm
R6 100kohm
R7 47kohm
R8 56kohm
R9 10kohm
R10-11 100kohm
R12 4.7kohm
R13-19 68ohm
R20-22 2.2kohm
VR1 100Kohm variable trimpot
VR2 25Kohm variable trimpot
Capacitors
C1 100uF 25v electrolytic
C2 1000uF 16V
C3 10uF 25v electrolytic
C4-5 0.1uF ceramic
C5 1nF ceramic
C6 10nF ceramic
C7 1uF low leakage RBLL electrolytic
C8-9 10nF ceramic
C10 1nF ceramic
Semiconductors
D1 1N4001 1A diode
D2-D19 1N914 signal diode
ZD1 15V 1W zenor diode
Q1 BC549 NPN transistor
Q2-4 BC559 PNP transistor
IC1 MC7808T/LM7808 8-volt regulator
IC2 555 timer
IC3 4017 CMOS decade counter
IC4 74C14 hex schmitt trigger invertor
IC5 4553 CMOS 3-digit BCD counter
IC6 4511 seven-segment decoder/driver
Other
3-digit 7-segment display (common cathode)
2 magnets
sensor coil
Note that while I used a single 3-digit 7-segment display, you can use three individual single-digit
7-segment displays. You'll just need to connect the annodes of each 7-segment display in parallel.
Construction Details
I constructed a PCB for the power regulation and input circuitry,
and used some lengths of multi-core data cable to connect to the output display.

the PCB containing input and power circuitry

rear of PCB - hand-drawn and etched at home, way back in 1995
I never got around to making a PCB for the output circuitry, so it stayed on
a breadboard for 5 years in my car.
The PCB and breadboard are connected via a 7-core data cable.

the complete circuit, with output circuitry on the breadboard
The bundle of wires exiting the top left of the breadboard go to the display unit,
and the wires exiting the top right of the PCB provide power and sensor input
into the circuit.
The PCB and breadboard were installed under the centre console in my Datsun,
with the output display located in my line-of-sight, on top of the dash.
Output Display
The output display was constructed using a 4-digit 7-segment display salvaged from an
electronic alarm clock, with 16mm high digits.
Note that any 7-segment displays can be used, but I chose to use the alarm clock
display, as it provided a single integrated unit for the output display,
and I had it in my junk box already.

speedo display
A small shade visor was constructed out of thin card, and the inside was
painted black.
This kept the direct sun off the display, ensuring the display was legible
even in bright sunlight.

installed on top of the dash
The speedo display is visible in the top right of the above photo, shown
installed on top of the dash in my Datsun 1200.
Sensor
I attached two strong magnets to the tailshaft, just behind the gearbox.
Having the magnet and sensor closer to the rear of the car could have resulted
in an erratic signal pickup, as there is more up/down movement of the
tailshaft relative to the chassis towards the rear of the car, as a result
of the rear suspension movement.

mounting and location of the sensor coil relative to the tailshaft
Using just a single magnet would have resulted in an unbalanced tailshaft,
so two magnets were used, located on oposite sites of the tailshaft.
A coil, sourced from a solenoid from some electro-mechanical device
(I can't recall, but possibly from an electronic typewriter) was
used to create the sensor.
The coil was screwed to a section of aluminium plate, to provide
an easy method for mounting it underneath the car, and coated with
silicone, to provide some protection from harsh environment underneath a car.

the sensor coil (left) mounted on a length of aluminium
The aluminium plate was then screwed to the underbody of my car, with the coil being
mounted about 10-15mm away from the magnets on the tailshaft.
If using weaker magnets, or a smaller coil, you'll need to locate the coil closer
to the tailshaft.
Due to the rotational speed of the tailshaft, the centrifical forces on the magnets are
quite high.
Several methods for attaching the magnets to the tailshaft were attempted, with
most resulting in one or both magnets coming lose, and being hurled violently
against the underside of the tailshaft tunnel, typically when driving at a reasonable speed.
Some magnets were gluded to the tailshaft using liquid nails, but had to be chiselled
off, as they weren't powerful enough to trigger the sensor.
Eventually, I glued some powerful magnets to the tailshaft using super-strength araldite.
I used a metal hose clamp to hold the magnets in place for a few days while the glue dried.
The hose clamp was then replaced with a few cable ties, as the metal hose clamp would
have affected the operation of the sensor.
Calibration
The circuit was calibrated by feeding a low voltage 50Hz AC signal into the sensor
input, and then adjusting VR1 and VR2 until the speedo reading was correct.

calibration circuit
To determine the correct speedo reading with an input signal of 50Hz,
you'll need to measure the circumference of one of the rear wheels, and also
determine the diff ratioe.
As two magnets are normally used to provide the input pulses, resulting in
two pulses per rotation, a 50Hz input signal is equivalent to a 25Hz tailshaft
rotation. The desired output reading can then be calculated, using the rear
wheel circumference, and the diff ratio.
The desired speedo display can be calculated in
km/h using as follows:
|
speed in km/h =
|
(wheel circumference in km) x (tailshaft rotations per hour)
|
|
|
|
diff ratio
|
The rolling circumference of the rear tyres on my Datsun 1200 (205/60R14 tyres)
was measured as being 1827mm, and the diff ratio is 3.9.
This results in:
|
speed in km/h =
|
(1827x10-6) x (25Hz x 3600)
|
= 42.16 km/h
|
|
|
|
3.9
|
so VR1 and VR2 were adjusted until the speedo output was 42 km/h.
Note that this method assumes the local AC is very close to 50Hz, but small variations
from this shouldn't affect the accuracy of the speedo much at all.
That was the process I used for calibrating my speedo when I first built it back in 1995.
These days, it would be a lot quicker, easier and possibly more accurate
to calibrate the speedo in the car while someone else is driving,
and use the GPS on a smartphone to show your actual speed.
References
last updated 4 Jun 2013
|
|
|
|
|
|
|
|
|